继续教育学院
学院首页 学院简介 公告通知 工作动态 教务教学 规章制度 招生管理 在线学习 非学历教育 联系我们
当前位置: 首页  非学历教育
关于做好2026届高等学历继续教育本科生毕业论文(设计)工作的通知
发布时间2025-12-12      浏览次数:264

2026届相关专业学生:

根据《本科毕业论文(设计)抽检办法(试行)》(教督〔2020〕5号)要求,现面向我校部分高等学历继续教育本科毕业生完成毕业论文做以下安排:

一、论文撰写专业

 


二、论文要求

(一)整体要求

毕业论文(设计)是教学重要环节,是毕业前对学生综合性实践能力和专业素质进行全面考核的一个必要环节。因此应做到论文选题坚持专业性、实践性、创新性、综合性、可行性原则,符合行业人才能力素质目标要求;论文内容综合运用所学的理论与专业知识、满足专业综合训练要求;论文撰写应由学生在指导教师指导下按时、独立完成,不得有抄袭、剽窃、伪造、篡改、买卖、代写等学术不端行为。

(二)各专业论文要求

1.公共事业管理

论文选题应符合公共管理学科研究的方向,能有理论或实践的贡献,选题应加强实践性导向;论文内容应包括选题的背景、意义,相关重要文献,研究设计、数据、案例或其他实证材料,分析、讨论,对策、建议,结论、局限和未来研究等;

论文可采取学术论文、项目设计、调研报告、项目分析报告等多种体裁。

2.药学

论文选题应符合医药行业人才能力素质目标要求,并结合药学科研与药品生产的实际问题,应为实验性论文选题,综述不能作为论文选题。

3.护理学

论文均应体现培养学生在临床实践的过程中发现问题、解决问题的能力的宗旨。采用多种体裁,如个案报告、文献综述、科研论文等。

4.口腔医学技术

本专业需提交一篇论文和一篇英语专业文献翻译。(文献翻译格式与论文正文格式保持一致)

论文体裁为文献综述,选题应紧密结合专业实际,具有一定的创新性和实用性。

文献翻译内容需与本专业密切相关,其原文需不少于15000字符,其格式与论文正文格式保持一致。

5.眼视光学

本专业需提交一篇论文和一篇外语专业文献翻译。(文献翻译格式与论文正文格式保持一致)

论文体裁为文献综述,选题应紧密结合专业实际,具有一定的创新性和实用性。

文献翻译内容需与本专业密切相关,其原文需不少于15000字符,其格式与论文正文格式保持一致。

6.医学检验技术

本专业需提交一篇论文和一篇外语专业文献翻译。(文献翻译格式与论文正文格式保持一致)

论文体裁为文献综述,选题应紧密结合专业实际,具有一定的创新性和实用性。

文献翻译内容需与本专业密切相关,其原文需不少于15000字符,其格式与论文正文格式保持一致。

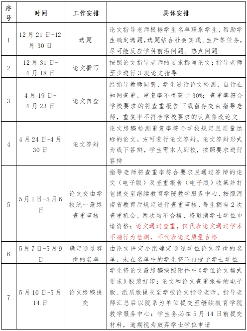
三、具体安排

不申请学士学位的学生,提交毕业论文即可。

申请学士学位的学生,须先在联大学堂平台完成学位论文撰写申请的提交、审核并按要求进qq群(具体申请流程详见附件1),审核通过后按要求提交学士学位论文。注意:只有符合学位论文撰写申请条件的学生能看到此项申请,若看不到则不符合条件。申请学士学位的条件见文末备注。

(一)毕业论文

毕业论文是学生完成毕业的必要条件之一,毕业论文具体撰写时间安排如下:

 


(二)学位论文申请

申请学士学位的学生,需先在联大学堂平台提交学位论文撰写申请并审核通过,具体操作方法见附件1(以下简称申请)。

 


(三)学士学位论文

学士学位论文针对申请学士学位的学生,学位论文具体要求与撰写时间安排如下:

 


四、论文格式要求

1.毕业论文的格式及要求见附件2;

2.学位论文的格式及要求见附件3;

五、特别提醒

1.论文通过查重,仅代表论文通过学术不端行为检测,不代表论文质量合格,因此申请学士学位的学生,其论文通过查重也不代表一定能够获得学位。

2.按照教育部文件要求,所有授予学士学位的论文须上传至国家本科毕业论文抽检信息平台,接受审查。抽检不合格者将被通报,并撤销已经授予的学位。拟申请学士学位的毕业生须严格按照要求,认真、慎重对待学位论文工作,积极主动联系论文指导教师,尊重指导教师意见,自觉自主开展论文撰写、修改和完善工作,确保论文质量。论文在后续的审查如果出现不合格等问题的,将进行责任倒查。

如有疑问,请在工作日9:00-12:00、14:00-17:00咨询,联系电话:0373-7376918

未尽事宜,参照河南省学位办及学校有关文件执行。

备注:授予学士学位条件

1.在规定的修业年限内修完教学计划规定的全部课程,累计学分达到人才培养方案规定要求;思想品德鉴定合格,所有课程考核成绩合格,平均成绩达到65分(含)以上,学位课程平均成绩达到70分(含)以上;

2.高等学历继续教育本科毕业生毕业论文答辩成绩或毕业考试成绩合格,经审核准予毕业;

3.参加由学校组织的高等学历继续教育本科毕业生学士学位外语水平考试,成绩合格;或参加学校指定的全国性外语水平考试,成绩达到学校学位评定委员会授予学士学位认定标准;

4.符合以上要求的准予授予学士学位。因其它原因,经校学位评定委员会审议未通过者,不授予学士学位。

附件1 学位论文撰写申请操作手册.docx

附件2—毕业论文(不申请学士学位学生使用).zip

附件3—学位论文(仅申请学士学位学生使用).zip